Если математический маятник отклонить от вертикали на угол 60 градусов и отпустить без начальной скорости, то он пройдет положение равновесия со скоростью, модуль которой 5 м/с. Определите период T малых колебаний этого маятника вблизи положения равновесия.
от

1 Ответ

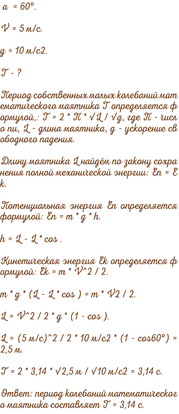
Ответ к вопросу приложен:

 

от