Toggle navigation
Имя пользователя или адрес электронной почты
Пароль
Запомнить
Вход
Регистрация
|
Я забыл свой пароль
Статьи
Блог по развитию
Вопросы
Задать вопрос
Поиск по сайту
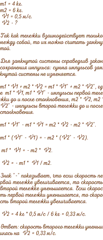
Во время взаимодействия двух тележек массою 4кг и 6 кг обнаружилось что первая тележка обрела за определенный
Во время взаимодействия двух тележек массою 4кг и 6 кг обнаружилось что первая тележка обрела за определенный интервал времени скорость 0,5 м/с какую скорость будет иметь вторая тележка
спросил
17 Окт, 21
от
irina
ответить
Пожалуйста,
войдите
или
зарегистрируйтесь
чтобы ответить на этот вопрос.
1
Ответ
Ответ к вопросу приложен:
ответил
17 Окт, 21
от
anika
Похожие вопросы
1
ответ
При столкновении двух тележек массами m1 = 2 кг и m2 = 4 кг первая получила ускорение, равное 1 м/с2.
спросил
21 Окт, 22
от
irina
1
ответ
При столкновении двух тележек массами т1 = 100 г и т2 = 50 г первая получила ускорение, равное 1 м/с2. определите модуль
спросил
26 Фев, 24
от
irina
1
ответ
С какой скоростью катится тележка массой 500 г, если ее импульс равен 4кг * м/с
спросил
24 Июль, 22
от
irina