Toggle navigation
Имя пользователя или адрес электронной почты
Пароль
Запомнить
Вход
Регистрация
|
Я забыл свой пароль
Статьи
Блог по развитию
Вопросы
Задать вопрос
Поиск по сайту
Нить маятника длиной l = 1 м, к которой подвешен груз массой m = 0,1 кг, отклонена на угол а от вертикального положения
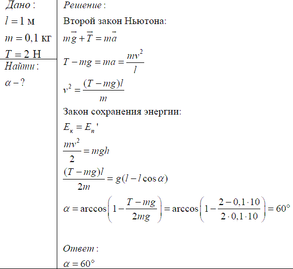
Нить маятника длиной l = 1 м, к которой подвешен груз массой m = 0,1 кг, отклонена на угол а от вертикального положения и отпущена. Сила натяжения нити Т в момент прохождения маятником положения равновесия равна 2 Н. Чему равен угол а?
спросил
26 Ноя, 21
от
irina
ответить
Пожалуйста,
войдите
или
зарегистрируйтесь
чтобы ответить на этот вопрос.
1
Ответ
Ответ к вопросу приложен:
ответил
26 Ноя, 21
от
anika
Похожие вопросы
1
ответ
При движении конического маятника нить длиной l образует с вертикалью угол α. Выразите радиус окружности r, по которой движется груз
спросил
14 Янв, 25
от
irina
1
ответ
На нити длиной 1 м подвешен груз массой 1 кг. На какую высоту надо отвести груз от положения равновесия, держа нить натянутой, чтобы
спросил
26 Окт, 24
от
irina
1
ответ
Груз, подвешенный на нити длиной 1 м, вращается в горизонтальной плоскости. Найдите скорость вращения, если при этом нить отклонена
спросил
06 Янв, 25
от
irina